Instance Verification Kit (IVK)
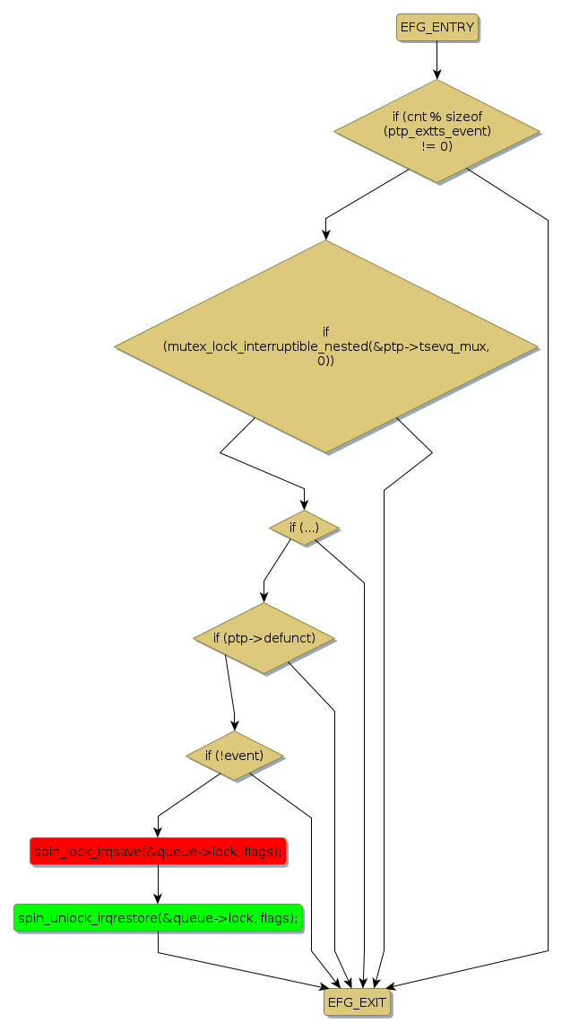
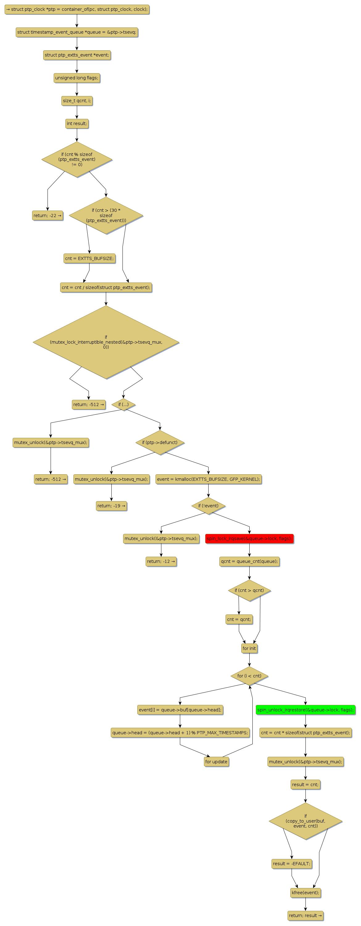
spin lock @ [7370+39+/linux-3.19-rc1/drivers/ptp/ptp_chardev.c]
Instance Signature: lock
|
The Matching Pair Graph:
|
|
Function Name
|
Control Flow Graph (CFG)
|
Events Flow Graph (EFG)
|
Source Correspondence
|
|
ptp_read
|
|
|
[6506+8+/linux-3.19-rc1/drivers/ptp/ptp_chardev.c]
|